Dealing with Concerns
Return to Student Teaching Handbook Home Page
On occasion, cooperating teachers (or university supervisors) may have concerns about a University of Scranton student teacher. These concerns may vary but could include:
- General unreadiness to student teach
- Unreported or frequent absences
- Unprofessional behavior
- Poor quality of work
- Problems with relationships (students, colleagues, administrators, others)
With even a slight concern, it is better for both the student teacher and the University to know of concerns early. We suggest you try the following:
- Discuss your concern with the student and allow a couple of days for response;
- If you are not satisfied with the response, contact the university supervisor who will immediately make an appointment for a three-way conference with you and the student teacher. You may agree to withdraw the student teacher at this point or write an improvement plan including expectations, a timeline, and method for evaluation of progress;
- If you have a concern about a university supervisor (e.g., not scheduling and meeting with you or not supervising the student teacher) call the Director of Field Placement at 570-941-5518.
Behaviors the Cooperating Teacher Should Document
When there is a concern about a student teacher and the problem persists, it is important to maintain records that describe the behavior and document when it occurs. Behaviors that should be documented include but are not limited to:
- Late arrival / early departure
- Not planning / preparing for assigned responsibilities
- Failure to submit plans as directed
- Inappropriate dress
- Lack of initiative
- Lack of cooperating with the established program goals
- Lack of participation and collegial interaction within the school culture
- Poor quality of work
- Failure to implement suggestions in a timely manner
- Inappropriate interactions or behaviors with students
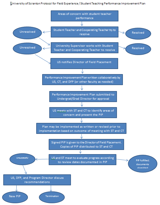
Observation and supervision of student teachers is a formative process. Intervention is expected for those student teachers who are not making satisfactory progress in coursework or in behavioral expectations such as those described above. This intervention will be accomplished in the form of a Performance Improvement Plan (PIP). A sample PIP is provided in the Appendix.
In the case of lack of adequate progress or as a result of behavioral concerns, a Performance Improvement Plan will be developed by the Director of Field Placement in collaboration with the University Supervisor and Cooperating Teacher. The PIP must be approved by the student’s Program Director before implementation.
To implement a Performance Improvement Plan, the University Supervisor will hold a conference with the student teacher and Cooperating Teacher to discuss the plan. The University Supervisor will explain the Performance Improvement Plan and will listen to relevant comments from the student teacher. The PIP will be implemented as written, or the plan may be modified and then implemented based on the outcome of the conference.
A Performance Improvement Plan identifies areas of concern, provides a plan for improvement, specifies expected performance levels, and provides dates for further review to assess a student teacher’s progress. The PIP, the review meetings, and the resolution of the plan must be documented in writing.
The Director of Field Placement will receive the signed Performance Improvement Plan. Copies of the written plan will be provided to the student teacher, University Supervisor, and Cooperating Teacher (if needed). If a student teacher successfully completes the Plan and is recommended for licensure, all written documentation related specifically to the Plan will be destroyed. However, if the student teacher is unsuccessful in the student teaching experience, all written documentation will remain part of the student’s file.
Failure to sign the Performance Improvement Plan does not revoke the Plan. The PIP is still in effect with a notation that the student refused to sign the document.
